Главная. Учебники по программам для графики и дизайна!! Главная страница сайта.

 

TCP/IP и сетевая архитектура Windows 2000

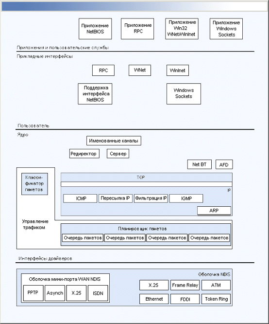
Архитектура TCP/IP в операционной системе Windows 2000 (рис. 16.23) обеспечивает интегрированную, не зависящую от протоколов поддержку работы с сетями: работу прикладных программ, работу с файлами, печать и другие услуги поверх любого сетевого протокола, который поддерживает Интерфейс транспортного драйвера (Transport Driver Interface, TDI). Протоколы отвечают за упаковку сетевых запросов к приложениям в соответствующие форматы и отправку этих запросов на соответствующий сетевой адаптер посредством интерфейса NDIS. NDIS позволяет использовать несколько сетевых протоколов поверх разнообразных типов сред и сетевых адаптеров.

В сочетании с транспортно-независимой архитектурой Windows 2000 протоколы TCP/IP могут предоставлять системам на базе Windows возможности работы с сетями. TCP/IР-протоколы дают компьютерам под управлением

Windows 2000, Windows NT, Windows 9x и Windows for Workgroups прозрачный доступ друг к другу и позволяют связываться с другими системами, входящими в сети предприятий. В Windows NT использовались версии 3.1— 4.0 NDIS. Новая версия 5.0, которую поддерживает Windows 2000, обладает рядом преимуществ перед версиями 3.1 и 4.0.


Рис. 16.23. Архитектура TCP/IP в Windows 2000

Основные возможности NDIS 5.0:

Поддержка данных, передаваемых вне полосы пропускания (что требуется для широковещания)
Расширение для средств WirelessWAN
Высокоскоростные передача и прием пакетов (что приводит к значительному повышению производительности)
Расширение для средств высокоскоростных портов инфракрасной передачи IrDA
Автоматическое определение среды (требуется для получения эмблемы "Разработано для Windows" в соответствии с руководством по построению аппаратных средств спецификации РС'98)
Фильтрация пакетов (предотвращает монопольный захват процессора утилитой Сетевой монитор (Network Monitor))
Многочисленные новые системные функции интерфейса NDIS (требуются для двоичной совместимости мини-порта Windows 95 и Windows NT)
Управление питанием NDIS (требуется для сетевого управления питанием и включения компьютера через сеть)
Поддержка Plug and Play
Поддержка инструментария управления Windows (Windows Management Instrumentation, WMI), что обеспечивает создание совместимых с WBEM (Управление предприятием на основе технологии Web) средств управления аппаратурой мини-портов NDIS и связанных с ними адаптеров
Поддержка единого формата INF для всех операционных систем Windows. Новый формат INF основан на формате INF, принятом в Windows 95.
Распараллеленный мини-порт для поддержки улучшенной производительности
Механизмы разгрузки процессора для служебных процессов типа расчета контрольной суммы пакетов протоколов TCP и UDP, а также для быстрой пересылки пакетов
Расширение для средств широковещания (необходимо для широковещательных служб в Windows)
Поддержка механизмов установления логического соединения (требуется для сетей ATM и ADSL, а также для работы WDM-CSA (Windows Driver Model-Connection Streaming Architecture) — модели драйвера потоковой архитектуры соединения для Windows поверх всех сред с установлением логического соединения)
Поддержка для реализации служб качества обслуживания (Quality of Service, QoS)
Поддержка промежуточных драйверов (требуется для широковещания PC, виртуальных ЛВС, планирования пакетов дли QoS и для поддержки сетевых устройств IEEE-1394)

 

Hosted by uCoz
Google Scholar
Web Informer Button Web Informer Button